Dts 採用
成長できる、挑戦できる Growing, Challenging 未来へつながる技術を学ぶ。 そんな仕事に、楽しさ、やりがいを感じてくれるあなたと、.
Dts 採用. 14年01月17日 「DTSパレットホームページ公開」 13年04月01日 事務所移転のお知らせ;. DTSグループ社員持ち株制度 申告、育成面談、自己啓発支援(費用補助)、他 採用担当部署・お問合せ先 総務人事課:採用担当 jinji@dtsinsightcojp. 株式会社DTSの過去の採用・募集情報 ページの情報は、キャリタス就活21に掲載された情報を含む場合があります。 22年度採用実施を保証するものではありませんので、ご了承ください。.
当社の採用情報を掲載しています。各リンクをクリックすると、それぞれの採用情報の詳細がご覧になれます。 私たちは、やる気、積極性あふれる方の応募をお待ちしております。 株式会社dts本社内. 現在中途採用の募集は行っておりません。 応募書類 履歴書、職務経歴書、障がい者手帳のコピー ※なお、お預かりした書類は返却いたしませんので、ご了承ください。 選考の流れ 書類選考 ;. 新卒採用情報 Our insight, your value 「見えないものを“可視化”する お客様のニーズを“かたち”にする」 株式会社DTSインサイトは、横河ディジタルコンピュータ株式会社、アートシステム株式会社、一部上場企業である株式会社DTSの組込み関連事業を.
新卒採用情報 Our insight, your value 「見えないものを“可視化”する お客様のニーズを“かたち”にする」 株式会社DTSインサイトは、横河ディジタルコンピュータ株式会社、アートシステム株式会社、一部上場企業である株式会社DTSの組込み関連事業を. American jazz trumpeter and bandleader Born February 03, 16 in Reserve, Louisiana Died June 16, 1987 in New Orleans, Louisiana. 株式会社DTSインサイト 総務人事課 採用担当者宛 <emailの場合はこちら> 総務人事課 採用担当 jinji@dtsinsightcojp 件名キャリア採用応募の件(希望職種:〇〇) をご入力ください ※応募の秘密は厳守します.
株式会社DTS(ディーティーエス、英 DTS Corporation )は、 東京都 中央区に本社を置く、独立系のシステムインテグレーターである。 金融・通信向けの開発実績や強みを持っている。東京証券取引所第一部上場(証券コード96)。. Dtsと互換性があり、dtses非対応システムではdts 51chサラウンドで再生される。競合フォーマットではドルビーデジタルexに相当。dtses初の規格採用作品は映画『ホーンティング』(1999年(平成11年))である。 dts 96/24 96khz/24ビットに高音質化されたdts。.

Atoms与dts X的正面对决 每日头条

图片 教程 Pc连接电视 音响输出dts Ac3源码 灰阶转换问题 索尼电视吧 百度贴吧

Dts Cd 256李维 纪念日 Nrg 鑫巷子音乐酷
Dts 採用 のギャラリー

贵州家庭音响设备 厂家 安装 系统设计 租赁 销售 公司 厂家直销 贵州天籁电子设备有限公司

Dts是什么意思 投影网

杜比ac 3系统与dts系统主要区别是什么 21ic中国电子网

环绕声演示天碟刘科 刻骨铭心dts 无损音乐吧 Dtshot Com

宏碁全系列智慧手機產品採用dts先進音訊技術 Sogi手機王

Dts音效升级游戏沉浸式体验更强罗技g933s G633s游戏耳机评测 网易订阅

绝对还原置身现场的效果刘科 情深缘浅dts Wav分轨 鑫巷子音乐酷

施密特dts 1000 数显张力仪dtx 1000 深圳市时代之峰科技有限公司

利用surcode Cdpro 自製dts Cd 音軌

Hifi测试典范dts精选李维 剪爱 Dts音乐 Wav分轨 无损音乐吧 Dtshot Com

Dts Dtc Dtb你都认识吗 嵌入式程序猿的个人空间 Oschina

无束缚更舒适 听声辩位助游戏罗技g533 Dts 7 1 无线游戏耳机 知乎

刘春美 低音皇后 Dts Cue 音乐地带 华声论坛

马兰士marantz Sr8015湖北快三预测功放评测 前后级解码功放湖北快三预测 湖北快三预测

採用情報 株式会社dts West

分布式光纤测温系统dts 极客分享

试音典范 群星 民歌试音 Dts 7 1发烧精品 Dts Wav 爷们喜欢音乐 新浪博客

带你了解什么是dts X Pro 5层喇叭 30 2声道 Dts X 3d 声效再升级 宅嗨问答

Auzentech Auzen X Plosion 7 1 赏析3 Auzentech Hda X Plosion 7 1 Dts Connect 超能网

联发科合作推出首款支持dts X的电视解决方案 Pchome

Dts 0型全站仪 沧州耀华路业试验仪器厂

看电影只要imax Gdc告诉你音效对于观影体验同样重要 科技频道 手机搜狐
Dts X的新里程碑 下一代沉浸音技术问世 艾维电影 微信公众号文章阅读 Wemp

Mt76学习笔记 16 修改dts中内存和flash大小 简书

都知道杜比全景声的重要性 但dts音效也不容小觑 苏宁头条

Trinnov携dts X Pro系统亮相ise 影音动态资讯 Powered By Hd199 Com
建康海鲜 Dts 无添加任何药物海鲜 我们是马来西亚第一间采用liquid Nitrogen Facebook

影k产品partyhouse派对屋 专业娱乐音响系统制造商 Ktv音响 客厅智能音响 影音房音响定制
平滑快速又安全 这才是数据库上云的cool姿势 Doit

飞利浦显示器官网

红魔3联手dts 打造地表最强游戏手机 好声音 设计

知产品牌 换个字型 Dts想说怎样的品牌故事 华发七弦琴

派对屋音响

草原美dts价格 草原美dts图片 星期三

赛睿发布gamedac音频解码放大器 支持dts Headphone X 2 0 手机网易网

全球首款hdmi接口7 1 Dts环绕声无线耳麦上市 热点事件 外设天下 Www Wstx Com

基于maxwell的mysql数据传输服务整体设计 51cto Com

天猫精灵方糖智能音箱发布 支持前置出音和dts认证 我爱音频网

Dts X 新世代全方位音效 Pcm
用红魔3体验dts技术 看未来手机音质何去何从 看点快报

广州精音电子科技有限公司 音频测试 Ap Klippel Rnd Qc
推薦 採用dts Virtual X的客廳娛樂多面手 Yamaha雅馬哈ats 1080 Soundbar迴音壁 影音新生活 微文庫

Dts 环绕声音效示范名盘系列精选 5张唱片大礼包 非常发烧网

实战复盘 如何从0到1搭建数据传输平台产品dts 51cto Com

第二课 设备树的规范 Dts和dtb 百问网嵌入式linux Wiki

飞利浦电视和音箱产品加入dts Play Fi 音频生态系统 中国日报网

民族色彩dts发烧典范老牛 敖包的美丽 Dts音乐 Wav分轨 无损音乐吧 Dtshot Com

不止于无线 罗技g533 Dts 7 1游戏耳机使用体验 知乎
中影曼哈顿影城采用gdc临境音 赶快来科普一下gdc Dts X 临境音吧 自由微信 Freewechat

Dts黄金十年 蝴蝶传说dts Dts Es Wav 分轨 音乐素材 麦屯网

Dts是什么 太平洋it百科

Dts Dolby 2 0ch音频解码器 Dac2 2 0ch音频解码器 Dts音频解码器 产品展示 深圳市优视联科技有限公司hdmi Dts Dolby 5 1音频解码器专业制造商

Vivo Xplay谍照再曝光将采用dts Dolby双解码技术 驱动中国

G Star耳機將採用dts Headphone X U Headphone 耳機共和國

罗技g633s评测 采用新一代dts Headphone X 2 0音效技术 清欢网

联发科又发力了 携手dts推出新一代电视解决方案 Xperi

天猫精灵获得dts国际标准认证 Dts 智能家

带你了解什么是dts X Pro 5层喇叭 30 2声道 Dts X 3d 声效再升级 宅嗨问答
Dts更新品牌形象 放弃图形推出新字标 品牌美 微信公众号文章阅读 Wemp

带你了解什么是dts X Pro 5层喇叭 30 2声道 Dts X 3d 声效再升级 宅嗨问答

Dts Dss6611型三相四线电子式电能表1 0级液晶显示 浙江科牛电气有限公司

超乎想象完美环绕声 紫银水晶试音王18 一路平安dts Dts Es6 1分轨 爷们喜欢音乐 新浪博客

亦薇 民歌红贰dts Dts Es 6 1 Wav 分轨 音乐素材 麦屯网

Dts Neural技术介绍电台节目也有环绕声 太平洋汽车网

Dts宣布为小爱音箱新品提供专业调音三种音效模式带来独特聆听体验 互联网 艾瑞网

Linux驱动开发 Linux设备树详解 丨晋丨 Csdn博客

Dts联手飞利浦电视演示play Fi技术无线也有环绕声 天极网

10 Fifa世界盃採用dts環繞音效技術播出

Lg官方确认lg G8 Thinq采用crystal Sound Oled发声屏幕技术 支持dts 7 1环绕声 Technave 中文版

人工智能引爆智能音箱 Dts Stereo Plus技术获腾讯采用 Chinait Com

正版环绕声dts发烧碟风林唱片萨克斯孙迪金曲萨克斯dts 1cd 京东jd Com
耳機環繞音效 Dts Headphone X聽 決戰終點線 U Audio 新聞

黑鸭子 黑鸭子发烧碟dts 环绕声测试碟 Wav 下载 我爱无损音乐网

还原声音细节 四 Dts 公司的杀手锏 Dts X 专题报道 Hifi家庭影院音响网

Dts叶子 午夜情人5 1环绕声道音响测试发烧碟 1cd 京东jd Com

Spill 百科 Dts X Pro 5 層喇叭 30 2 聲道 Dts X 3d 聲效再進化 Spill

带你了解什么是dts X Pro 5层喇叭 30 2声道 Dts X 3d 声效再升级 宅嗨问答

都知道杜比全景声的重要性 但dts音效也不容小觑 苏宁头条

全球首张华语dts X蓝光碟 叶问3 即将发布

Dts 吉他王 专辑 Hifi阁

杜比 Dts实时编码有什么用 创新sound Blasterx Ae 5 Plus 评测 声卡 什么值得买

杜比 Dts实时编码有什么用 创新sound Blasterx Ae 5 Plus 评测 声卡 什么值得买

Dts多声道环绕 一曲曲离歌 如火般的思念炙烤着支离破碎的心 张炜 夜来烧 5 1声道 Dts Wav 995 无损音乐美声网

Dts 人声低音炮 赵鹏1 闪亮的日子 Hifi阁

株式会社dts 新卒採用

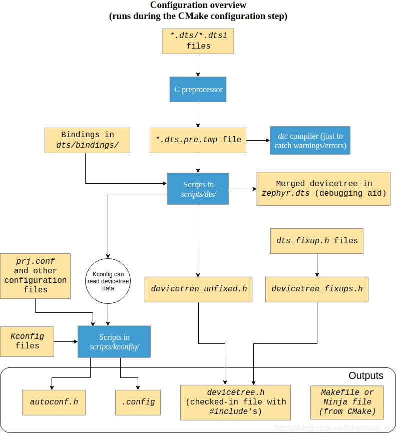
Zephyr Device Tree Shenhuxi Yu的专栏 Csdn博客

珍品蓝光直灌dts Hd 江智民 周虹 绝代双声 Updts Wav分轨 百度云 无损音乐吧 Dtshot Com
马兰士sr8015 兼具沉浸声效与迷人音色dts X Pro音效抢先试 腾讯新闻

Spill 百科 Dts X Pro 5 層喇叭 30 2 聲道 Dts X 3d 聲效再進化 Spill

都知道杜比全景声的重要性 但dts音效也不容小觑 苏宁头条

阿里云 数据管理dms和数据传输dts 养乐多要吸管 Csdn博客

陈果 有空来坐坐 Dts Nrg 百度云 Dts多声道音乐 Sacdr Net

聯發科技新智慧型手機處理器採用dts Headphone X技術 每日頭條
搭載dolby Atmos 與bluetooth 的2 1 單件式喇叭 Ht X9000f Sony Tw

Meigo美購 雅馬哈ysp 5600 Musiccast條形音箱採用杜比全景聲 Dts X New 露天拍賣

349元小米小爱音箱art发布dts专业调音

Dht S216 Denon Sound Bar Compumark 影視家電